武汉博翼建设工程有限公司
首页
公司简介
企业新闻
行业新闻
工程项目
企业荣誉
联系我们
首页
>>
工程项目
>>
中标项目
>>
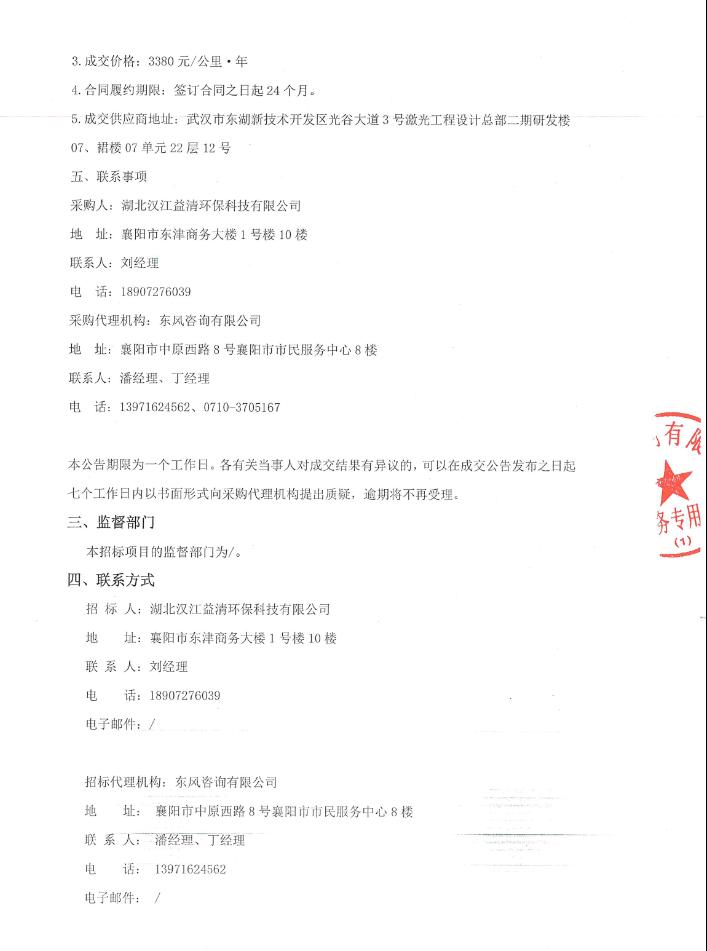
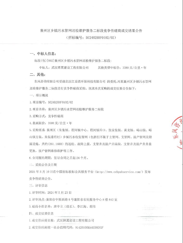
襄州区乡镇污水管网巡检维护服务二标段
工程项目
承接项目
中标项目
详细内容
襄州区乡镇污水管网巡检维护服务二标段
上一篇
枣阳市南城办事处南河岸、熊集镇河湾河、平林镇小瀴河山洪沟治理
下一篇
鄂州市综合交通示范区项目华中三江港枢纽集疏运基地(一期)钢结
1
更多
公司简介
公司新闻
联系我们
加入收藏
设为首页
地址:武汉市东湖新技术开发区光谷大道3号激光工程设计总部二期研发楼07、裙楼07单元22层12号 邮编:430223 EMAL:262856726@qqcom 电话:18727009211
信息系统登录